 
                  
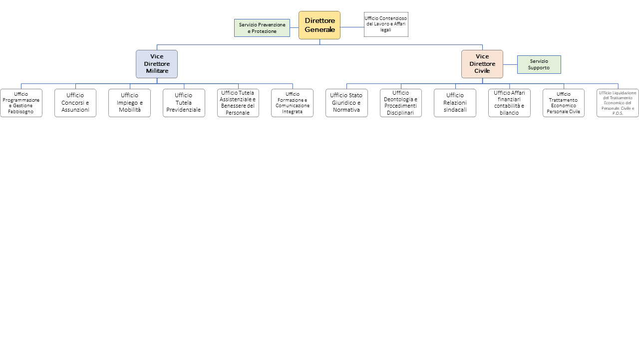
                  Articolazione degli uffici
Pagina aggiornata in data 01/10/2025
- Servizio Ufficio del Direttore Generale
- Servizio Ufficio relazioni con il pubblico
- Servizio informatica e reingegnerizzazione sistemi informatici
- Servizio prevenzione e protezione dei rischi
- Ufficio per la gestione del contenzioso del lavoro e affari legali
- 1° Reparto (Organici, reclutamento, impiego, riordino e formazione)
- 2° Reparto (Stato giuridico, disciplina, relazioni sindacali)
 3^ Divisione
 4^ Divisione
- 3° Reparto (Trattamento economico, contabilità e bilancio)
 5^ Divisione
 6^ Divisione
 7^ Divisione
-  4° Reparto (Trattamento pensionistico, infortuni, matricola, documentazione)
 8^ Divisione
 9^ Divisione
 10^ Divisione
- Disposizioni Generali
- Organizzazione
- Consulenti e collaboratori
- Personale
- Bandi di Concorso
- Performance
- Enti controllati
- Attività e procedimenti
- Provvedimenti
- Controlli sulle imprese
- Bandi di gara e contratti
- Sovvenzioni, contributi, sussidi, vantaggi economici
- Bilanci
- Beni immobili e gestione patrimonio
- Controlli e rilievi sull'amministrazione
- Servizi erogati
- Pagamenti dell'amministrazione
- Opere pubbliche
- Pianificazione e governo del territorio
- Informazioni ambientali
- Strutture sanitarie private accreditate
- Interventi straordinari e di emergenza
- Customer Satisfaction
- Altri contenuti
 Governo Italiano
 Governo Italiano
                       
                               
                             
                               
                                   
    				   
    				  